富途、老虎证券:调整内地客户开户政策
【富途、老虎证券调整内地客户开户政策】9月22日消息,根据最新监管要求,富途证券变更了开户条件。目前,中国内地客户开户需持有海外永居身份证明。 富途证券客服称,...
【富途、老虎证券调整内地客户开户政策】9月22日消息,根据最新监管要求,富途证券变更了开户条件。目前,中国内地客户开户需持有海外永居身份证明。 富途证券客服称,...
来源:原点新财经 国际资金配置图谱悄然生变,17家中国公司成为全球资本追逐的新焦点。 北京时间11月6日早间,国际指数编制公司MSCI公布了11月份指数审核变...
香港税务局10月3日公布,由2025年10月6日开始,储税券所应付利息的新年率将从现时的0.3417%更改至0.2583%,即根据新利率,每月每100元可赚得...
“每天要为客户填写十多张佣金调整单”“新开立有效账户(有资金进入)数量增多”“咨询两融开户业务的投资者数量明显增加”……这是中国证券报记者日前走访多家券商营业部...
智通财经APP获悉,招商证券发布研报称,25年秋糖参展企业、活动与投资者数量同比下滑,热度再度下降。白酒行业双节旺季动销符合预期,产业侧逐步接受现状,更多企业主...
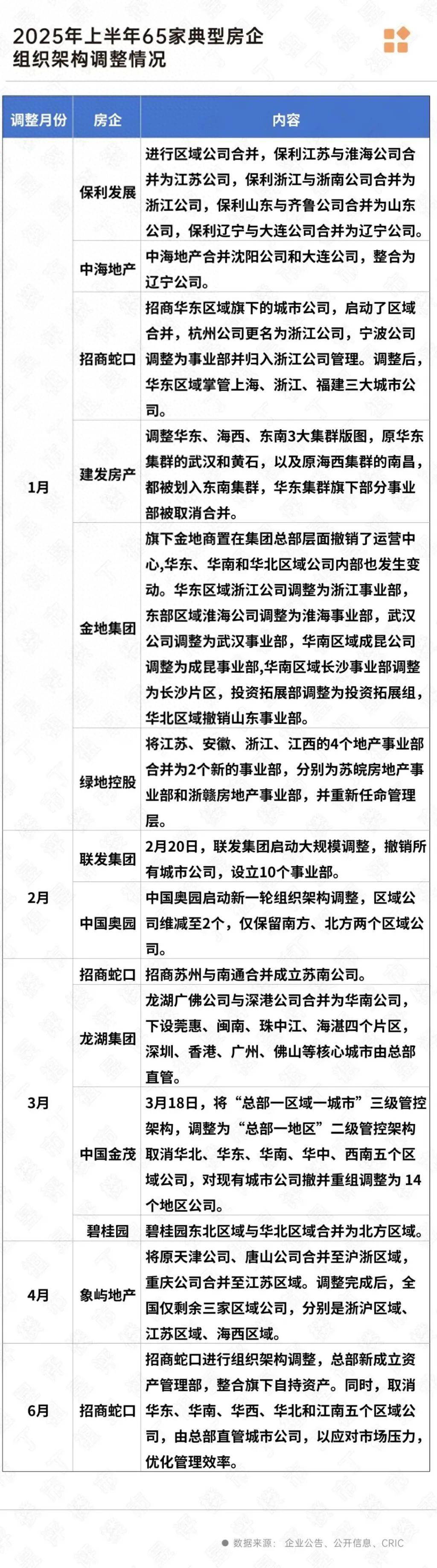
今年上半年以来,多家地产公司的人事与组织架构频繁调整。 澎湃新闻近日获悉,华润置地(01109.HK)将对管理架构进行重大调整,核心方向为弱化大区平台职能,强化...
证券时报记者 聂英好 阿里巴巴集团业务结构再生变,阿里业务结构正式从“1+6+N”收缩为四大业务,全面聚焦“电商、云+AI”。 近日,记者从阿里巴巴官网发现,阿...
9月17日,万科官网变更了组织架构、管理团队信息。新的组织架构中,集团总部被分为董事会办公室、集团办公室/党群工作部和11个中心,辛杰为董事长,郁亮为执行副总裁...
近日,跨国食品饮料公司达能宣布公司领导架构的最新调整,未来将按三大区域运营:欧洲、土耳其、中东及非洲地区,亚太地区和美洲地区。这也意味着,该公司从区域划分上实施...
图片来源:视觉中国 万科近年来最大规模的组织架构调整落地。9月17日,万科官网变更了组织架构、管理团队信息。新的组织架构包括集团总部、地区公司和事业部。...